
睡眠占据了人类生命时间的1/3。
然而,据《2024世界睡眠报告》,中国有近3亿失眠者。流行病学研究显示,普通人群中有失眠症状的更是高达30%-48%。这些数据的背后,是无数人夜不能寐的煎熬。
当传统安眠药物因依赖性和副作用备受质疑时,北京大学第六医院的最新研究指出了一个全新方向:睡眠障碍的核心根源,或许并非仅在大脑,而与肠道健康密切相关。

一、睡得不好,是“肠”不得劲
这项发表在《Mol Psychiatry》的文章的研究成果,首次明确了肠道菌群与睡眠障碍的核心关联。
研究团队发现,失眠、睡眠呼吸暂停等睡眠障碍患者,都呈现出高度相似的肠道菌群失衡特征,并与健康人群肠道菌群组成有显著差异性。具体来说,失眠人群肠道内多达39种产丁酸菌丰度显著降低,而健康人群仅1种,且其血清中丁酸盐(产丁酸菌的代谢产物)水平也远低于健康人群。

关键的证据来自“菌群移植”实验:当研究人员将失眠小鼠的肠道菌群移植给健康无菌小鼠后,后者竟也开始表现出典型的失眠行为。这直接证明,紊乱的菌群足以“传递”失眠。
二、唤醒肠道的“睡眠工厂”,深度睡眠时长翻倍
找到了根源,如何干预?研究团队给出了清晰的答案:补充丁酸盐。
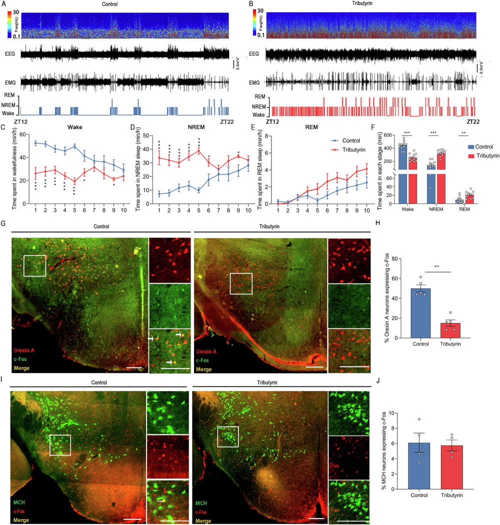
丁酸可通过作用于小鼠下丘脑外侧(LH)脑区,特异性抑制该区域内食欲素神经元(负责让人清醒、有食欲、保持觉醒)的激活与兴奋性,使大脑更放松、更平静,进而减少觉醒、促进深度睡眠。
研究人员为失眠小鼠补充了丁酸盐前体物质——三丁酸甘油酯,结果令人振奋:补充后小鼠睡眠觉醒时间减少39.5%,负责机体修复的非快速眼动睡眠(深度睡眠)时长提升100.05%,负责记忆整合与情绪调节的快速眼动睡眠时长提升 77.99%。

至此,肠道菌群调节睡眠的完整通路被清晰勾勒:肠道菌群→丁酸盐→下丘脑食欲素神经元→改善睡眠质量。这一发现,不仅填补了肠脑轴调节睡眠的研究空白,更为失眠的非药物调理,奠定了坚实的科学基础。
二、从科研到产业:睡眠健康新赛道正在开启
艾媒咨询数据显示,2024年中国睡眠市场突破5000亿元,预计到2027年将达到6586.8亿元,显示出极为强劲的发展势头。在此背景下,通过重塑肠道微生态、补充丁酸盐干预睡眠的思路彰显出独特的产业化价值。
在上游原料端,已有先进企业进行布局。原衍生物推出的三丁酸甘油酯微囊粉 GenotimeTM,依托先进微囊化技术,解决了传统丁酸盐递送效率低、气味刺鼻与三丁酸甘油酯不易混合、流动性差等问题,实现了核心成分的精准缓释与剂型的灵活应用。
更科学的方案在于“协同修复”。相关负责人介绍,该企业还推出了“益生菌+后生元”的复配策略:在补充三丁酸甘油酯(后生元)的同时,搭配一株专利产丁酸菌AKK001(益生菌)。这种组合不仅外源补充丁酸前体,更致力于植入“种子”菌,帮助肠道自身恢复生产丁酸盐的能力,旨在实现更温和、更长效的调节。

图注:交大第一附院团队发现AKK菌还能够改善睡眠不足引起的大脑认知功能受损
如我们所见,从科研突破到产业化应用,一场以肠道微生态为核心的睡眠健康革新正在悄然展开。未来,随着肠脑轴研究的不断深入与产业化技术的持续升级,亿万失眠人群将有望真正实现一夜好眠。
声明:本文内容仅用于科普与信息交流,不构成任何医疗、诊断或用药建议,不可替代专业医生的个体化判断。文中涉及的研究多为观察性数据/动物实验/早期研究,结论仍需更多临床试验验证。如需就诊或用药,请咨询专业医疗机构与专业医师。
参考文献:
Wang, Z., Wang, Z., Lu, T. et al. Gut microbiota regulate insomnia-like behaviors via gut-brain metabolic axis. Mol Psychiatry (2024). http://doi.org/10.1038/s41380-024-02867-0
天载配资提示:文章来自网络,不代表本站观点。